Kong-droid

  • 홈
  • 태그
  • 방명록

Android 생명주기 1

[Android] Activity LifeCycle 🧐

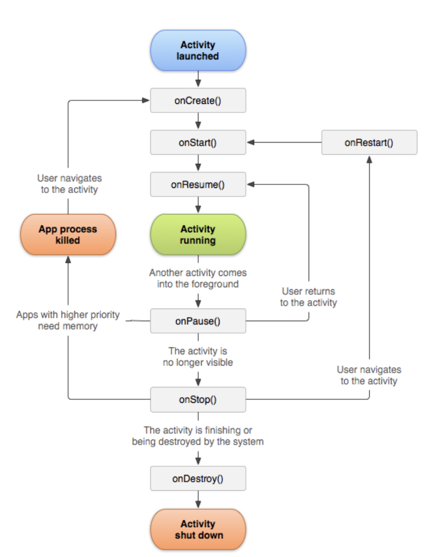
안녕하세요 오늘은 Activity의 LifeCycle에 대해 알아보겠습니다 :) 수없이 봐온 LifeCycle이지만, 더 상세하게 알아둔다면 좀 더 좋은 구조를 가진 앱을 개발할 수 있을 것 같아요 💪 위의 사진 순서대로 알아보겠습니다 1. onCreate() 최초로 1회만 실행되기 때문에 필수로 구현되어야 하는 부분이고, 초기 1회만 실행되어야 하는 부분을 넣어줍니다 주로 setContentView()를 onCreate에서 호출합니다 2. onStart() 사용자에게 화면이 보여질 때 호출되고, 여러 번 호출이 가능합니다 3. onResume() 사용자와 상호작용을 할 수 있을 때 호출되며, 여러 번 호출이 가능합니다 즉, 포커스를 얻을 때 실행되는 부분이며 액티비티가 포커스를 잃기 전까지 이 상태에 ..

📱 Android 2022.07.03
이전
1
다음
더보기
프로필사진

Kong-droid

👩🏻‍💻 Android Developer📱

  • 👩🏻‍💻 Develop (158)
    • 💡 Kotlin (11)
    • 📱 Android (75)
    • 🤖 Compose (28)
    • 🦋 Flutter (1)
    • ☕️ Java (4)
    • 💻 프로그래밍 (12)
    • 🐛 버그 (6)
    • 🧐 알고리즘 (8)
      • ⏳ 알고리즘 풀이 (4)
    • 🔍 기술파헤치기 (2)

Tag

Android, coroutine launch, Kong-droid, 안드로이드, coroutine, rxjava, java, rxjava kotlin, compose state, android viewmodel, android usecase, 코루틴, recyclerview, compose recomposition, compose, android glide, Android dataBinding, android compose, Kotlin, Android Repository,

최근글과 인기글

  • 최근글
  • 인기글

최근댓글

공지사항

페이스북 트위터 플러그인

  • Facebook
  • Twitter

Archives

Calendar

«   2026/01   »
일 월 화 수 목 금 토
1 2 3
4 5 6 7 8 9 10
11 12 13 14 15 16 17
18 19 20 21 22 23 24
25 26 27 28 29 30 31

방문자수Total

  • Today :
  • Yesterday :

Copyright © Kakao Corp. All rights reserved.

티스토리툴바